○紀美野町介護保険の保険給付の制限に関する要綱
平成18年1月1日
告示第48号
(目的)
第1条 この告示は、介護保険法(平成9年法律第123号。以下「法」という。)第4章第6節に定める保険給付の制限等のうち同法第66条から第69条までに規定する措置について、法、介護保険法施行令(平成10年政令第412号。以下「政令」という。)及び介護保険法施行規則(平成11年厚生省令第36号。以下「省令」という。)並びに行政手続法(平成5年法律第88号)に定めるもののほか、本町における具体的な運用に関する必要な事項を定めることにより、当該措置の公正かつ適正な執行を確保し、もって被保険者の権利の保護と保険料の納付促進による被保険者間の負担の公平を図ることを目的とする。
(支払方法変更の記載の基準及び手続)
第2条 町長は、法第66条に規定する支払方法変更の記載を次の基準により行う。
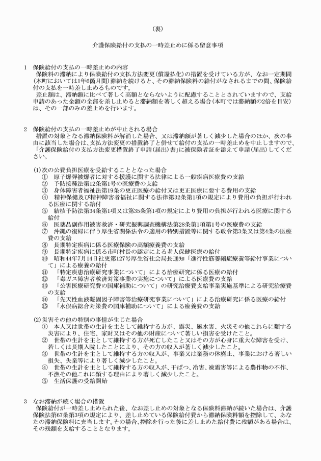
(1) 記載の対象とする滞納期間(滞納保険料について納期限から経過している期間をいう。以下同じ。) 省令第99条に規定する期間(1年間)とする。
3 弁明は、様式第2号又は任意の書面に証拠書類を添え、指定された期限までに行わなければならない。ただし、書面をもって行うことが困難な事情がある場合には、予告通知書に記載する日時及び場所において口頭によって行うことができる。
(災害その他の特別の事情の確認方法及び審査基準)
第3条 法第66条第1項の規定により支払方法変更の適用を除外される災害その他の政令で定める特別の事情については、次の書類等により確認する。
(1) 政令第30条第1号及び第2号並びに省令第100条第1号及び第2号に規定する事情 法第50条及び第60条の規定に基づき提出された利用者負担減免申請書、紀美野町介護保険条例(平成18年紀美野町条例第110号。以下「条例」という。)第11条の規定に基づく保険料減免申請書その他の公簿書類又は前条第3項に規定する弁明書若しくは弁明記録書
(2) 省令第100条第3号及び第4号に規定する事情 生活保護台帳、各種公費負担医療受給者台帳等の公簿書類又は前条第3項に規定する弁明書若しくは弁明記録書
2 前項第1号に掲げる事情に該当するか否かは、条例第10条第1項各号に規定する保険料の減免事由に係る適用基準を定めた紀美野町介護保険料減免基準の規定に該当するか否かで判断する。
2 政令第31条に規定する事情の審査基準は、次のとおりとする。
(1) 滞納額の著しい減少 次のいずれの要件をも満たすこと。
ア 第2条第1項第1号に規定する滞納期間を経過した滞納保険料がなく、次の認定時においても当該措置の対象とならないことが確実に見込まれること。
イ 滞納保険料額が支払方法変更の記載時点の滞納保険料額の2分の1以下となっていること。
(保険給付の支払の一時差止めの基準及び手続)
第6条 町長は、法第67条に規定する保険給付の支払の一時差止め(以下この章において単に「差止め」という。)を次の基準により行う。
(1) 差止めの対象とする滞納期間 省令第103条に規定する期間(1年6箇月)とする。
(2) 差止額 差止額が差止めを行う時点の滞納保険料額以上となるまで原則として保険給付の全部の支払を差し止める。ただし、全部差止めによれば差止額が滞納額の2倍を超える場合は、滞納額の2倍を限度として一部差止めを行う。
2 町長は、前項に掲げる場合のほか、支払方法変更の記載を消除した場合は、差止措置を終了する。
(滞納保険料控除の基準)
第8条 町長は、法第67条第3項に規定する保険給付費からの滞納保険料相当額の控除を次の基準により行い、当該被保険者の滞納保険料に充当する。
(1) 控除を行う場合 次のいずれかに該当するとき。
ア 第6条の規定により差し止めた額が滞納保険料額以上となった後1箇月を経過してもなお滞納保険料が解消しないとき。
イ 第6条の規定により差し止めた保険給付費の支給決定を行った日の属する年度の翌年度の5月末日までに滞納保険料が解消しないと見込まれるとき。
ウ 滞納保険料の全部又は一部が徴収権の消滅時効により徴収ができなくなると見込まれるとき。
(2) 控除額 控除を行う時点で納期限が経過している滞納保険料額(当該額が差し止めた保険給付費に満たない場合は、差し止めた保険給付費に相当する額)
(3) 充当順位 前号の控除額が滞納保険料額に満たない場合の当該被保険者の滞納保険料への充当は、納期の古いものから順に行う。
3 町長は、第1項の規定により滞納保険料額を控除してなお保険給付費に残額がある場合、当該残額を速やかに被保険者に支払わなければならない。
4 弁明は、様式第14号又は任意の書面に証拠書類を添え、指定された期限までに行わなければならない。ただし、書面をもって行うことが困難な事情がある場合には、予告通知書に記載する日時及び場所において口頭によって行うことができる。
(第2号被保険者に係る保険給付差止めの記載等の基準)
第10条 町長は、法第68条に規定する保険給付差止めの記載を次の基準により行うものとする。
(1) 紀美野町国民健康保険(以下「本町国保」という。)被保険者の場合
ア 記載の対象とする滞納期間 1年6箇月とする。
イ 被保険者証への記載の時期 原則として認定の結果の記載の際に行う。ただし、前条第2項の規定により本町国保から差止依頼があったときから弁明の機会の付与を経て保険給付差止めの記載を行うことができることとなった時点で、次の認定までの期間が6箇月を超える場合で、滞納被保険者への納付指導を続けてもなお認定までの間に前号に該当する未納国民健康保険税が解消する見込みがないものとして本町国保から依頼があったときは、次の認定を待たずに被保険者証の提出を求めて記載を行うものとする。
(2) その他の医療保険被保険者の場合
ア 記載の対象とする滞納期間 医療保険者の定めるところによる。
ウ 差止額 差止額が差止めを行う時点の未納医療保険料額等以上となるまで原則として保険給付の全部の支払を差し止める。ただし、全部差止めによれば差止額が滞納額の2倍を超える場合は、滞納額の2倍を限度として一部差止めを行う。
2 政令第32条に規定する事情の審査基準は、次のとおりとする。
(1) 滞納額の著しい減少 当該被保険者の医療保険者が判断するところによる。
(給付額減額処分の通知)
第15条 町長は、法第69条第1項の規定により給付額減額等の記載を行う場合には、介護保険給付額減額通知書(様式第22号)により被保険者に通知する。
(災害その他の特別の事情の確認方法及び審査基準)
第16条 法第69条第1項の規定により給付額減額等の適用を除外される災害その他の政令で定める特別の事情については、次の書類等により確認する。
(1) 政令第35条第1号及び第2号並びに省令第113条第1号及び第2号に規定する事情 法第50条及び第60条の規定に基づく利用者負担減免申請書、条例第11条第2項の規定に基づく介護保険料減免申請書その他の公簿書類
(2) 省令第113条第3号及び第4号に規定する事情 生活保護実施機関が有する生活保護台帳、当該実施機関が発行する生活保護境界層証明書等の公簿書類
(特別の事情による給付額減額等の終了)
第17条 法第69条第1項の規定により給付額減額等が行われた後に政令第35条に規定する事情が生じたため、給付額減額等の記載の消除を受けようとする者は、介護保険給付額減額措置終了申請書(様式第23号)に証拠書類及び被保険者証を添えて町長に申請しなければならない。
(その他)
第18条 その他必要な事項については、町長が定める。
附則
この告示は、平成18年1月1日から施行する。
附則(平成28年3月31日告示第13号)
この告示は、平成28年4月1日から施行する。
附則(平成30年8月1日告示第39号)
この告示は、平成30年8月1日から施行する。
附則(令和3年7月1日告示第32号)
(施行期日)
1 この告示は、令和3年7月1日から施行する。
(経過措置)
2 この告示の施行の際現にあるこの告示による改正前の様式による用紙については、当分の間、これを取り繕って使用することができる。



































